Front2

Question 7

  • Research for the preliminary task

    Research for the preliminary task

    Ths was the first step that I took on the jorney towards thefinal product that I have created. I loked at different school magaines. The reason for this is that it was part of the preliminary task. From this task I was able to take several key pieces of informaton. Firstly, tha it is very important to draw attention to the reader and to point out what the magzie i trying to get across.
  • Preliminary task - Final product

    Preliminary task - Final product

    This is the final product that I created for the preliminary task. To sumarise I have looked athe forms and covention of othe existing shcoll magazines and I have based my design aroud these. I used photoshop to create this magaine.
  • Music magazine research

    Music magazine research

    After te preliminary research, i began to look at similar genres of mazines to the music that I liaten to. From there I decided to follow this genre and look at what makes a good magzine in this genre. I lookedat dfferent spects such as: Th phots tha are included, the colour schemes, fonts and the layout of the paes in the magazine.
  • Instittional research

    Instittional research

    In this prt of he research into my music magazine, I loked at all the istitution that currently publish music magaznes and the ranges of success that they are having. I was able to begin to get a good idea of what institution would be most appropriate for y magazine. I also looked at the stats for the different magazines and howmany coppies are pinted and distributed each time that they re publised.
  • Survey

    Survey

    I created a survey using the online survey maker, SurveyMonkey. The purpose of the srvey was o try and create a reaser profile. By doing this I will be able to market my magazine the the crrect tpe of people. I looked at theresults and I analyse the dta. Fom this I was abl to tell that te audience that I am making my magazine for are mainly male and btween the age of 16-21.
  • Formatting Research

    Formatting Research

    From this task I have learnt that how some magazine pages are laid out. The layout changes on different pages. The front cover has a lot less pages on them and the photo is the focal point of the page. On the contents page and double page spread have a lot more information and all of the page are filled. From what I have learnt in this task it will help me to decide on the layout of my pages within my magazine.
  • Thinking of a concept

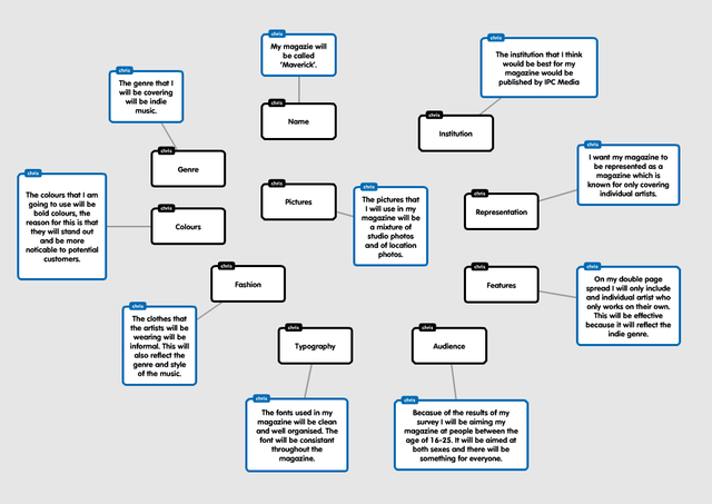
    Thinking of a concept

    From this task I have learnt about all the different possibilities that I could use for my magazine. I have been able to chose the genre, the name of the magazine and the logo. I have learnt about the importance of all of these factors and this is why I have spent a long deciding on the name and the logo for my magazine.
  • Flat Plan Research

    Flat Plan Research

    From making this flat plan I have learnt about how the dfferent pages are laid out throughout the magazine. There are various different parts of the magazine including articles, adverts and pages of photos. I have also learnt about how the pages have been ordered and the importance of the layout of the pages.
  • Rate Card

    Rate Card

    The contents of the rate card came from the survey results that I had previously recorded. It contains information about my magazine and all of the relevant contact details. From this task I have learnt about the different features that need to be included in a rate card. I have looked at all of the different statistics that I collected from my survey. This helps to look at all the people that will be reading the magazine and the things that all the people will enjoy the type of things that are
  • Logo Planning

    Logo Planning

    When making my logos, I designed a few of them my self in photo shop. I did this my creating vector based shapes and therefore creating my own font. I have taken a cople of the logo designs straight from the sample font swhich can be found on DaFont.com
    I chose to have the logo in this colour scheme as it will be representing te genre and the image hat i want to be giving to potential customers.
  • Layout Planning

    Layout Planning

    This is how I initialy planned to have my magazine layout. As I began to build it I discovered problems with the planned layout which meant that they had to be changed. The problems that I found are that I needed to have more information on the front cover.
  • Construction

    Construction

    This is the part of the contents page that I created myself.I have added my magazines logo within the black text. This is a very subtle tehnique which looks very effective.
  • Double Page Spread Shoot

    Double Page Spread Shoot

    This is the photo that I decided to use on my double page spread. To acheive the affect that i did in this shoot, I fired the flash gun multiple times. Each time it went offf I had my model standing in a different position. I wanted it to seem as though he was a diffeent size in each photo. To get this effect I had him moving closer to the camera after every flash
  • Image Manipulation

    Image Manipulation

    This is the photo which I have used on the second of my double page spread. I have chosen to edit this photo in the way that I have based on the way in which photos are put together in Clash. Some of the images in Clash have been manipulated in a similar way. To construct this photo I have used the rectangular select tool to select different sections of the image. I then used the 'cut via select' to isolate the selected area as change the way that it looked
  • Album Cover

    Album Cover

    This is the album cover that I created, the purpose of this is that I have added it to the contents page of my magazine. It will act as an advertisement for the album. The photo was taken with a slow shutter speed. This creates a blur effect which is able to exagerate the walking movement up the steps. This is a very powerful image becasue it links in well with the title of the album which is 'My Journey'
  • Album Cover on the contents page

    Album Cover on the contents page

    Here you can see the use of the album cover on the contebts page. I have decided to add several images on top of the photo to make it look more interesting abd attractive. I have added album reviews to the cover and a quote from the artist. This fits in very well on the page and it fits in with the genreal allignment of the rest of the page
  • Album Cover Image Manipulation

    Album Cover Image Manipulation

    This is the evidence of the image manipulation for the album cover. You can see the effet that I have used by changing the general colours of the photo. I have also overlaid text on top of the image. I have used the 'overlay' effecyt on the text. This means that part of the image will will be over the text and they will be blending together.
  • Final Product - Front Cover

    Final Product - Front Cover

  • Final Product - Contents Page

    Final Product - Contents Page

  • Final Product - Double Page Spread

    Final Product - Double Page Spread