Wordle post narrativasdigitais

Construção do conceito de metodologias/aprendizagens ativas

  • TCC da disciplina  feita no primeiro semestre de 2016 que marcou o início dos meus estudos  sobre educação e tecnologia. O objetivo principal da minha incursão na linha de tecnologias é conseguir relacionar estes recursos ao currículo.

    TCC da disciplina feita no primeiro semestre de 2016 que marcou o início dos meus estudos sobre educação e tecnologia. O objetivo principal da minha incursão na linha de tecnologias é conseguir relacionar estes recursos ao currículo.

    Conforme solicitação da profa. Beth, postei no edmodo o meu TCC da disciplina do semestre passado. Ali reailizei leituras, discussões e práticas tecnológicas individuais e com alunos.A construção da minha narrativa também permitiu importantes reflexões sobre a aprendizagem baseada na experiência, o entendimento do conceito de pensamento computacional, de narrativas digitais, e ainda, o uso dos recursos tecnos na educação formal.
    Link do powerpoint: https://goo.gl/8RkkZf
  • Análise do texto Four in Balance Monitor 2015 que me auxiliou a ter uma visão geral sobre os elementos que compõem uma educação com base na TIC. Texto  acessível em  https://goo.gl/tZPhS0.

    Análise do texto Four in Balance Monitor 2015 que me auxiliou a ter uma visão geral sobre os elementos que compõem uma educação com base na TIC. Texto acessível em https://goo.gl/tZPhS0.

    Pesquisa holandesa que trata do uso das TIC na educação básica a partir de quatro eixos: objetivos; competência em TIC dos professores; conteúdos e aplicações e a infraestrutura. Segundo o texto, estes eixos precisam estar balanceados juntamente com pesquisas, currículo e avaliação. Gostei do texto porque mostra, pela perspectiva dos professores e coordenadores, os desafios de se aplicar a tecnologia na escola num âmbito macro. Mais detalhes em https://goo.gl/w9dpvD
  • Period: to

    edmodo

    Local em que os textos, mensagens e trabalhos foram inseridos e compartilhados com todos os membros da sala.
  • Texto Las políticas TIC en los sistemas educativos de América Latina: Caso Brasil" , acessível em https://goo.gl/gpqUql. Aqui, pude ter uma visão geral das iniciativas públicas e os desafios para se implementar a TIC na educação brasileira.

    Texto Las políticas TIC en los sistemas educativos de América Latina: Caso Brasil" , acessível em https://goo.gl/gpqUql. Aqui, pude ter uma visão geral das iniciativas públicas e os desafios para se implementar a TIC na educação brasileira.

    O texto trouxe, pela perspectiva histórica, as iniciativas do poder público, objetivando implementar a tecnologia nas escolas. A obra destacou as vantagens, dificuldades e os desafios para a efetivação da cultura digital entre os alunos da rede pública brasileira. Entendi ser necessário um movimento "de baixo para cima" ou seja, de práticas pedagógicas impulsionando e institucionalizando a tecnologia nas escolas. Trechos que mais me chamaram atenção em https://1drv.ms/w/s!AtvSts-
  • Questões - O que é aprendizagem ativa e metodologia ativa - proposta de pesquisa de artigos que tratam sobre estes dois conceitos. Nesta aula, iniciamos a discussão do tema da disciplina.

    Questões - O que é aprendizagem ativa e metodologia ativa - proposta de pesquisa de artigos que tratam sobre estes dois conceitos. Nesta aula, iniciamos a discussão do tema da disciplina.

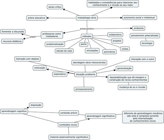
    Para a elaboração do conceito, utilizei dois textos que foram sintetizados em https://goo.gl/PQI3sz. Além disso, as discussões em aula me fizeram compreender que o termo metodologia/aprendizagem ativa não possui uma conceituação muito clara. Contudo, destacou-se a existência de elementos fundamentais na sua constituição que foram organizados pela professora Beth e acessível em https://goo.gl/1G1egc. A partir dessa síntese, foi possível fazer a autorreflexão de minhas práticas ativas.
  • Period: to

    Projeto teatro com alunos do sexto ano de uma escola pública de Santo André. .

    O objetivo era promover a aprendizagem com base na experiência, associando conhecimentos trabalhados em aula, (Filosofia, História, Línguas e a Tecnologia) e a cultura dos alunos.Também foi solicitado aos alunos que fizessem narrativas digitais destacando o processo de aprendizagem. Mais detalhes em https://docs.google.com/presentation/d/1kGltFtj64rNj-7C1JREUM7_6x_ssu9qGIjzpGV1d9rs/edit?usp=sharing
  • Currículo+: local em que os profs postam links e sugestões de práticas pedagógicas digitais. Acessível em http://curriculomais.educacao.sp.gov.br/. O objetivo era verificar quais os recursos tecnos mais valorizados pelos professores.

    Currículo+: local em que os profs postam links e sugestões de práticas pedagógicas digitais. Acessível em http://curriculomais.educacao.sp.gov.br/. O objetivo era verificar quais os recursos tecnos mais valorizados pelos professores.

    Atualmente, o site conta com mais de duas mil atividades para o E. Básico. Pelo fato do material apresentar-se pronto, sem a abertura de uma interação, entendo que a maior parte deste material é usado como fonte de ilustração do teor pedagógico. Contudo, embora as práticas do site possam ser consideradas como passivas, considero ser meios importantes para sensibilizar os alunos. Mais informações em https://goo.gl/k0raie
  • Questionário envolvendo 20 professores de uma rede estadual sobre metodologia/ aprendizagem ativa e o uso das TIC em sala de aula. O objetivo era verificar se os professores utilizam métodos ativos. Mais informações em https://goo.gl/eO4UU2

    Questionário envolvendo 20 professores de uma rede estadual sobre metodologia/ aprendizagem ativa e o uso das TIC em sala de aula. O objetivo era verificar se os professores utilizam métodos ativos. Mais informações em https://goo.gl/eO4UU2

    No geral, a maioria disse nunca ter ouvido falar em metodologias ativas. Contudo, 7 deles parecem aplicar métodos ativos. Citaram como vantagens a aprendizagem mais efetiva dos alunos, a mobilização mais rápida dos conhecimentos prévios. liberdade e a aprendizagem mais individualizada. Como entraves, disseram que a escola não oferece os recursos necessários. Quanto ao uso das TIC, a maioria utiliza os sites de pesquisa, vídeos, redes sociais e aplicativos. Imagem dos profs ouvidos.
  • Relato de uma prática  de uma professora de Português do Ensino Médio de uma escola pública de Santo André. Esta atividade foi selecionada por tratar-se  de um método ativo. A imagem mostra a entrada da escola.

    Relato de uma prática de uma professora de Português do Ensino Médio de uma escola pública de Santo André. Esta atividade foi selecionada por tratar-se de um método ativo. A imagem mostra a entrada da escola.

    Nesta atividade os alunos, em grupo, escolheram um tema de seu interesse, desenvolveram a pesquisa sob a orientação da professora e expuseram para uma banca de professores. e alunos do terceiro ano do Ensino Médio. Os estudantes utilizaram alguns recursos tecnológicos como a internet para as suas pesquisas, aplicativos para facilitarem a leitura e a apresentação dos seus resultados, em que utilizaram vídeos e o PowerPoint. Mais informações em https://goo.gl/V61MBl
  • Texto de Galperin em https://goo.gl/WzFQQT que trata do modelo formativo conceitual em que associa a ação prática, a construção do pensamento, conceitos teóricos e a ação do professor.

    Texto de Galperin em https://goo.gl/WzFQQT que trata do modelo formativo conceitual em que associa a ação prática, a construção do pensamento, conceitos teóricos e a ação do professor.

    O texto faz referência ao método ativo por meio da aplicação de um esquema de referências conceituais e práticas, a partir da resolução de situações problemas objetivando a construção do conhecimento e a evolução do pensamento.
    Mais informações em https://goo.gl/niQUTT
    Obs: como lidar com conteúdos gigantes, pouco tempo e alunos com pouco capital cultural. Falou-se de "dicas" dadas pelo professor, prática complicada quando percebe-se que o aluno quer a resposta pronta.
  • Texto polêmico enviado por Álvaro e escrito por Newton Duarte que faz críticas às pedagogias do aprender a aprender. Acessível em https://goo.gl/xSaHOL . O objetivo aqui foi de fazer uma contraposição sobre as vantagens dos métodos ativos.

    Texto polêmico enviado por Álvaro e escrito por Newton Duarte que faz críticas às pedagogias do aprender a aprender. Acessível em https://goo.gl/xSaHOL . O objetivo aqui foi de fazer uma contraposição sobre as vantagens dos métodos ativos.

    Texto que serviu para que eu evite a ideia de tecnologia com fins em si mesma. O autor faz uma crítica às interpretações cerca da psicologia vigotskiana, que procuram incorporar tal psicologia ao universo ideológico neoliberal e pós-moderno. Ele faz questionamentos à pedagogia do "aprender a aprender” e defende que esta pedagogia pertence a um universo ideológico carregado de ilusões acerca da assim chamada sociedade do conhecimento. Mais informações em https://goo.gl/o4DcaE
  • Texto Web Currículo de autoria de Valente e Beth que traz a abordagem pedagógica baseada na investigação. Acessível em https://goo.gl/f8SYK1. Achei  interessante porque complementou a análise da prática pedagógica (TCC) dos alunos do E. Médio.

    Texto Web Currículo de autoria de Valente e Beth que traz a abordagem pedagógica baseada na investigação. Acessível em https://goo.gl/f8SYK1. Achei interessante porque complementou a análise da prática pedagógica (TCC) dos alunos do E. Médio.

    Aprendizagem baseada na investigação. O texto possibilitou um suporte para a reflexão sobre a prática da pesquisa que parece ser bastante usada. Mídia contribuindo no processo porque apresenta recursos e linguagens de representação do pensamento e de colaboração.
    Currículo construído na prática social que engloba conteúdos, métodos, procedimentos, experiências.
    Repositório de conhecimento gerado pela escola.
    Aspectos que considerei mais importantes em https://goo.gl/xFu6hP
  • Relato de uma experiência de metodologia ativa envolvendo projetos. Teor interessante porque mostrou, em detalhes, o processo de construção do conhecimento, avaliação, o papel dos professores e o uso da tecnologia na solução dos problemas.

    Relato de uma experiência de metodologia ativa envolvendo projetos. Teor interessante porque mostrou, em detalhes, o processo de construção do conhecimento, avaliação, o papel dos professores e o uso da tecnologia na solução dos problemas.

    Na aula de hoje a ex orientanda Cláudia apresentou um projeto interdisciplinar envolvendo a tecnologia. Nesse dia, foram discutidas as diferenças entre a aprendizagem por projetos e o (PBL). Compreendi que no primeiro caso existe uma produção de conhecimento mais aprofundado que o PBL em que o modelo encontra-se mais engessado, centrado nas respostas. Mais informações em https://docs.google.com/document/d/16grWkgIP8oY4w9qm8wYfNqvi_X4q3gFg4CkfmEZqMvA/edit?usp=sharing
  • Texto da UNISAL que trouxe uma pesquisa ouvindo docentes nos cursos de licenciatura. O texto trouxe traz Vigotski com a ZDP e Ausubel com a Estrutura Cognitiva (âncora). Acessível em https://goo.gl/F4k3mV .

    Texto da UNISAL que trouxe uma pesquisa ouvindo docentes nos cursos de licenciatura. O texto trouxe traz Vigotski com a ZDP e Ausubel com a Estrutura Cognitiva (âncora). Acessível em https://goo.gl/F4k3mV .

    Conceituação pouco clara, mas que trouxe elementos de métodos ativos como a colaboração, contexto ativo, aprendizagem entre pares, autonomia, projetos colaborativos, solução de problemas, novos conhecimentos, práxis educativa.
    Professor - fomentador da discussão e da oferta de recursos didáticos.
    O artigo trouxe tipos de metodologia ativa e o fato da maioria, nos cursos de licenciatura, utilizar-se de alguns, permite concluir que ocorrerá um aumento dessas práticas nas escolas.
  • Visita do prof. Arnaldo T. Ono que apresentou um simulado empresarial utilizado no curso de administração. Ali os alunos aplicam os conhecimentos teóricos adquiridos ao longo do curso e constroem outros por meio da experiência.

    Visita do prof. Arnaldo T. Ono que apresentou um simulado empresarial utilizado no curso de administração. Ali os alunos aplicam os conhecimentos teóricos adquiridos ao longo do curso e constroem outros por meio da experiência.

    O prof. Arnaldo detalhou o funcionamento do simulador empresarial apresentando vantagens como o empenho dos alunos, a possibilidade de uma visão mais holística de uma empresa; o aprofundamento dos conceitos por meio da prática, o desenvolvimento do espírito colaborativo, entre outros. Observou-se o desenvolvimento do pensamento computacional nos alunos. Acho que a prática poderia ser complementada com questões éticas e ambientais.
  • Texto que trata do conceito de metodologia ativa por meio da apresentação do método PBL - Problem-based-learning. Acessível em http://www.revistas.usp.br/gradmais/article/view/117721

    Texto que trata do conceito de metodologia ativa por meio da apresentação do método PBL - Problem-based-learning. Acessível em http://www.revistas.usp.br/gradmais/article/view/117721

    Método prático, baseado em problemas e que aproxima a academia e o conhecimento mais técnico.
    Apresenta três subdivisões: Problem-based learning (one-day, one-preblem); Project-bsed learning; Case-based learning.
    Relaciona o conhecimento prévio, pensamento crítico, trabalho em equipe, a comunicação, resolução de problemas, habilidades de pesquisa.
    Alunos - uns gostam, outros não.
    Necessidade de que os alunos possuam conhecimentos prévios.
  • Texto - Aprendizagem ativa para o ensino de mecânica.  O conceito está centrado na ideia do POE - previsão, observação, explicação. Artigo em https://goo.gl/IcID2F - item relevante: a observância de diferentes níveis de aprendizagem.

    Texto - Aprendizagem ativa para o ensino de mecânica. O conceito está centrado na ideia do POE - previsão, observação, explicação. Artigo em https://goo.gl/IcID2F - item relevante: a observância de diferentes níveis de aprendizagem.

    O artigo conceitua a aprendizagem ativa baseada no conflito cognitivo resultante do POE, sem muito aprofundamento da construção do conceito. Faz a análise do resultado das avaliações feitas pelos alunos do EJA, numa disciplina de Física.
    Aspectos relevantes para a minha pesquisa: o cuidado com as questões avaliativas que podem enviesar o resultado da pesquisa; condições sociais como fatores de peso para a análise de resultados; necessidades individuais.
  • CONSIDERAÇÕES -  apresenta o meu  aprendizado sobre a metodologia/aprendizagem ativa obtido por meio da leitura, discussões, práticas na escola e as constantes depurações feitas durante a construção dessa narrativa.

    CONSIDERAÇÕES - apresenta o meu aprendizado sobre a metodologia/aprendizagem ativa obtido por meio da leitura, discussões, práticas na escola e as constantes depurações feitas durante a construção dessa narrativa.

  • Agradecimentos...

    Agradecimentos...

    Aos professores que, por meio das indicações de leitura, discussões, questionamentos e cobranças conduziram impecavelmente o meu aprendizado.
    Aos colegas da sala que ouviram as minhas lamentações, indicaram leituras, palavras de apoio, construindo assim um ambiente divertido, criativo e reflexivo.
    Aos alunos e professores da minha escola que, mesmo com os nossos reduzidos recursos digitais, embarcaram nos meus projetos com empenho e dedicação, promovendo assim a práxis educativa.