• Begin of WWW

    Begin of WWW

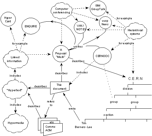
    The World Wide Web begins as a CERN (European Organization for Nuclear Research), initiated by British scientist Tim Berners-Lee.
  • The firts mail

    AOL launches its Instant Messenger chat service and begins welcoming users with the iconic greeting “You’ve got mail!”
  • The use of computers increase

    42% of American Adults use computers
  • The firts server, don't look very stable...

    The firts server, don't look very stable...

    World’s first website and server go live at CERN, running on Tim Berners-Lee’s NeXT computer, which bears the message “This machine is a server. DO NOT POWER DOWN!”
  • The WWW (Yes, now with the true name)

    Tim Berners-Lee develops the first Web browser WorldWideWeb.
  • The firts tool, Archie

    Archie, the first tool to search the internet is developed by McGill University student Alan Emtage.
  • Period: to

    WWW

    This is the World Wide Web
  • The firts Webcam, only with scientific purposes

    The firts Webcam, only with scientific purposes

    Researchers rig up a live shot of a coffee pot so they could tell from their computer screens when a fresh pot had been brewed. Later connected to the World Wide Web, it becomes the first webcam.
  • We are surfing.

    The term “surfing the internet” is coined and popularized.
  • The band

    The band

    Tim Berners-Lee posts the first photo, of the band “Les Horribles Cernettes,” on the Web.
  • Charity

    CERN places its World Wide Web technology in the public domain, donating it to the world.
  • We know it

    The National Center for Supercomputing Applications (NCSA) releases Mosaic 1.0, the first web browser to become popular with the general public. “The web as we know it begins to flourish,” Wired later writes.
  • The propousal

    Marc Andreessen proposes the IMG HTML tag to allow the display of images on the Web.
  • 11 Millions!

    11 million American households are “equipped to ride the information superhighway.”
  • OMG! Pizza! So tasty...

    OMG! Pizza! So tasty...

    One of the first known Web purchases takes place: a pepperoni pizza with mushrooms and extra cheese from Pizza Hut.
  • I'm online b*tches

    President Bill Clinton’s White House comes online.
  • I think that it's correct say Yahoo!

    Yahoo! is created by Stanford University graduate students Jerry Yang and David Filo. They originally named the site “Jerry and David’s Guide to the World Wide Web.”
  • Colors... :o

    Colors... :o

    The first banner ad for hotwired.com appears, with the text “Have you ever clicked your mouse right HERE? —> YOU WILL.”
  • I just want to say... Why?

    Two lawyers post the first massive, commercial spam message with the subject “Green Card Lottery -Final One?”
  • How old is amazon? Well...

    How old is amazon? Well...

    Amazon.com opens for business, billing itself as the “Earth’s Biggest Bookstore.”
  • Because you don't want stay alone forever

    Match.com, the first online dating site, launches.
  • Wtf is this stock?

    Entrepreneur Pierre Omidyar launches eBay, originally named “AuctionWeb.” He lists the first item for sale: a broken laser pointer. A collector purchases it for $14.83.
  • Wow, what do you do?

    Chris Lamprecht becomes the first person to be banned from the internet by judicial decree. “I told the judge computers were my life,” Lamprecht later recalled.
  • Windows and the past machine

    Microsoft releases Windows 95 and the first version of Internet Explorer.
  • The people use it more, eh

    77% of online users send or receive e-mail at least once every few weeks, up from 65% in 1995
  • After this, it fall and produce an eathquake in all America

    After this, it fall and produce an eathquake in all America

    Nokia releases the Nokia 9000 Communicator, the first cellphone with internet capabilities.
  • Oh, I've think that was for other reasons...

    HoTMaiL launches as one of the world’s first Webmail services, its name a reference to the HTML internet language used to build webpages.
  • Don't watch it, i fell scared.

    The Dancing Baby, a 3D animation, becomes one of the first viral videos.
  • And the moon?

    And the moon?

    Millions “visit Mars – on the internet” – the Jet Propulsion Lab allows people to watch the Sojourner rover landing and exploration of Mars. The broadcast generates about 40 million to 45 million hits each day.
  • Wow, Netflix it's so old...

    Netflix launches as a company that sends DVDs to homes via mail.
  • Father Google

    Google.com registers as a domain.
  • The Baptism

    Jorn Barger becomes the first person to use the term “Weblog” to describe the list of links on his website.
  • Because all people need be identify for... You know

    The Internet Corporations for Assigned Names and Numbers (ICANN) takes over responsibility for the coordination of the global internet’s systems of unique identifiers.
  • take advantage of the bug

    take advantage of the bug

    MP3 downloading service Napster launches, overloading high-speed networks in college dormitories. Many colleges ban the service and it is later shut down for enabling the illegal sharing of music files.
  • Thank you Jimmy

    Jimmy Wales launches Wikipedia. Users write over 20,000 encyclopedia entries in the first year.
  • Well done Mark

    Well done Mark

    Social networking site Friendster.com launches, but is quickly overtaken by Facebook.
  • I love it

    Microsoft launches Xbox Live, its online multiplayer gaming service.”Critics scoffed at the idea, noting how uncommon broadband connections were at the time.”
  • Apple... Apple...

    Apple... Apple...

    Apple launches the iTunes Music Store with 200,000 songs at 99¢ each. The store sells one million songs in its first week.
  • WOW...

    Massively multiplayer online role-playing game(MMORPG) World of Warcraft launches.
  • Well, just 2 years

    Harvard student Mark Zuckerberg launches thefacebook.com. 1,200 Harvard students sign up within the first 24 hours. Facebook goes on to become the world’s biggest social networking site, with over a billion users worldwide.
  • Donations

    9% of internet users (13 million Americans) went online to donate money to the victims of Gulf Coast hurricanes Katrina and Rita.
  • Who don like the elephants?

    YouTube is founded on Valentine’s Day. The first video, an explanation of what’s cool about elephants, is uploaded by co-founder Jawed Karim on April 23. Google acquires the company a year later.
  • I've thinked that they created it

    Google acquires YouTube for $1.65 billion. YouTube founders Chad and Steve announce the Google acquisition in a video recorded in a parking lot: “The king of search and the king of video have gotten together.”
  • A very important thing

    HTML5 is introduced.
  • You cannot purchase all, you aren't Disney

    Microsoft offers to buy Yahoo! for $44.6 billion, but the two companies cannot agree on a purchase price.
  • A good contribution

    Social photo-sharing sites Pinterest and Instagram launch.
  • What is Google+?

    Google+ launches.
  • And i don't have to take the bus :'(

    Ecommerce sales top $1 trillion worldwide.
  • Oh, Edward... Dismissed.

    Former CIA employee and NSA contractor Edward Snowden turns over thousands of classified documents to media organizations, exposing a top-secret government data surveillance program.
  • They like it.

    A majority (56%) of Americans now own a smartphone of some kind.
  • Because your public life will be knowed

    45% of internet users ages 18-29 in serious relationships say the internet has had an impact on their relationship.
  • A good inversion Mark

    Facebook buys messaging app Whatsapp for $19 billion