Auschwitz 4

SHOAH

  • MEIN KAMPF

    MEIN KAMPF

    Il programma politico di Hitler in un libro redatto durante la prigionia in seguito al fallimento del suo tentativo di colpo di stato
  • Period: to

    Hitler, il potere, la shoah

  • Period: to

    dal Mein Kampf al processo di Norimberga

  • Crollo della borsa di Wall Street

    Crollo della borsa di Wall Street

  • Hitler al potere

    Hitler al potere

    Il popolo tedesco vede in Hitler l'uomo che salverà la Germania dalla rovina
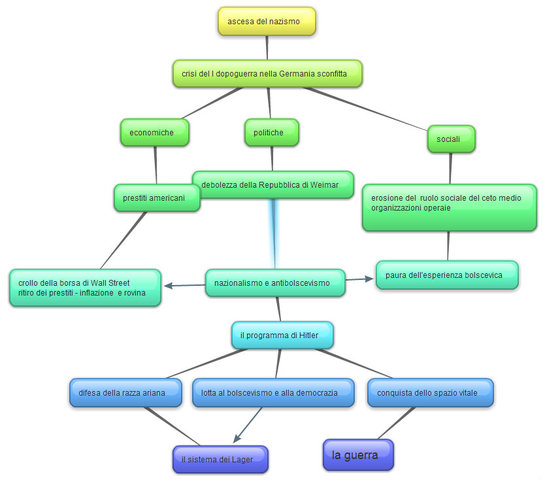
  • mappa ascesa nazismo

    mappa ascesa nazismo

    L'ascesa del Nazismo nel 1933 trova nella crisi economica, politica e sociale del I dopoguerra un terreno molto favorevole.
    La Germania, in ginocchio dopo la sconfitta, vede nelle teorie nazionaliste e antibolsceviche di Hitler , l'unica via di salvezza all rovina che la Repubblica di Weimar non era stata in grado di evitare.
  • Il lager di Dachau

    Il lager di Dachau

    Le prigioni tedesche non riescono ad accogliere il numero di oppositori politici ed indesiderati al regime di Hitler.
    A 15 Km da Monaco viene inaugurato il I campo di concentramento che durerà fino alla fine del nazismo e sarà il modello organizzativo per gli innumerevoli altri che verranno aperti in tutta Europa
  • Le leggi di Norimberga

    Le leggi di Norimberga

    lo sterminioGli ebrei tedeschi, considerati appartenenti ad una razza inferiore e pericolosa, diventano oggetto di una politica discriminatoria che li esclude dalla vita sociale, politica ed economica della Germania nazista
  • Notte dei cristalli

    Notte dei cristalli

    Con Notte dei cristalli viene indicato il pogrom condotto dai nazisti (SS) nella notte tra il 9 e 10 novembre 1938 in Germania, Austria e Cecoslovacchia.
    Si parlò di 7500 negozi ebraici distrutti durante la notte del 10 novembre, di quasi tutte le sinagoghe incendiate o distrutte (secondo i dati ufficiali erano stati 191 i templi ebraici dati alle fiamme, e altri 76 distrutti da atti vandalici. Centinaia le vittime, 30.000 i deportati di cui 13.000 a Dachau
  • L'Italia fascista introduce le leggi in difesa della razza

    L'Italia fascista introduce le leggi in difesa della razza

    In seguito agli accordi con la Germania nazista Mussolini introduce in italia le leggi antisemitiche che porteranno migliaia di ebrei italiani prima nei campi di transito e poi ad Aushwitz
  • Leggi per l'emigrazione

  • Scoppia la II guerra mondiale

    Scoppia la II guerra mondiale

    invasione della Polonia - trailer il pianistaLa Germania, dopo aver annesso Austria e Cacoslovacchia ed aver siglato il patto di non aggressione con l'Unione sovietica, invada la parte occidentale della Polonia. Francia e Inghilterra reagiscono. E' la guerra
  • Conferenza di Wannsee

    Conferenza di Wannsee

    conferenza di wannseeLa guerra appare molto più incerta in seguito all'entrata nel conflitto degli USA. I campi di concentramento scoppiano per il numero di prigionieri: Si decide la soluzione finale. E' lo sterminio per 6.000.000 di ebrei.
  • processo di Normberga

    processo di Normberga

    Subito dopo la II guerra mondiale i nozisti furono incriminati per crimini contro l'umanità per avcer ucciso 6 milioni di ebrei