Logo

ArtCruz

  • Plasma de Tormenta Ideas(Problemas)

    Plasma de Tormenta Ideas(Problemas)

    "Una metodología que combina la lluvia de ideas, un proceso de generación de ideas en grupo, con un enfoque creativo y libre de críticas, utilizando el concepto de 'plasma' de manera no especificada para abordar problemas o desarrollar soluciones innovadoras."
  • Plantilla de Solucion de Propuesta

    Plantilla de Solucion de Propuesta

    Con esta Plantilla resolvimos los errores de encontrado en la plantilla Plasma de tormentas de ideas para elegir el problema que queríamos solucionar con nuestro Ideas en Bolivia Santa Cruz
  • Perfil De Idea de Negocio(Primero)

    Perfil De Idea de Negocio(Primero)

    La idea del Primer Negocio que tuvimos la nombramos HistoriQuest y se trataba de una aplicacion movil y web que estaría enfocado en el turismo de la Ciudad de Santa Cruz de la Sierra.
  • Perfil de la idea de Negocio(Pivoteo)

    Perfil de la idea de Negocio(Pivoteo)

    Presentamos la idea de negocio y vimos que ya habia aplicaciones iguales, decidimos Pivotear la idea a largo plazo y enforcarlo al arte por lo cual creamos ArtCruz
  • Market Scan Tool

    Market Scan Tool

    En la siguiente plantilla definimos dos característica para realizar una comparación con aplicación parecidas a la nuestra que no se encuentra en Santa Cruz.
  • Pagina Web ArtCruz

    Pagina Web ArtCruz

    "En ArtCruz, creamos una plataforma para artistas y artesanos donde pueden explorar y compartir su arte y creatividad". https://moimoimoimoi434.wixsite.com/artcruz
  • Big Ideal

    Big Ideal

    Entre los integrantes del grupo identificamos los problemas y las soluciones de ArtCruz
  • Círculo de Oro

    Círculo de Oro

    El circulo de oro es una metodología que ocupamos para verificar el propósito que tendríamos para nuestra idea “ARTCRUZ”, tenemos como misión el conectar mejor con los usuarios mediante un mismo propósito.
  • Propósito Masivo de Transformación (MTP)

    Propósito Masivo de Transformación (MTP)

    En el propósito masivo de transformación nos enfocamos en "Empoderar a la comunidad artística global, derribando barreras y fomentando la creatividad a través del arte escultórico y la artesanía, mientras promovemos la diversidad y la inclusión en el mundo del arte."
  • Triple Impacto

    Triple Impacto

    Identificamos el impacto que tendría ArtCruz en el aspecto ambiental, económico y social.
  • Lean Canvas

    Lean Canvas

    Teniendo toda la información obtenida gracias a las plantillas anteriores decidimos hacer el Lean Canvas.
  • Tarjeta Conceptual

    Tarjeta Conceptual

    En esta plantilla identificamos al cliente y sus problemas y soluciones relacionados con ArtCruz
  • Considerando la propuesta de valor

    Considerando la propuesta de valor

    Esta plantilla es una declaración sobre a qué clientes se dirige, qué dolores o problemas está resolviendo y el valor que les brinda ArtCruz.
  • Análisis PESTAL

    Análisis PESTAL

    Este análisis ayuda a ArtCruz a adaptarse a su entorno y aprovechar oportunidades en la industria del arte y la artesanía.
  • Arquetipo de Cliente

    Arquetipo de Cliente

    perfil típico y simplificado de un cliente ideal, que ayuda a las empresas a entender mejor a quiénes están tratando de llegar y cómo satisfacer sus necesidades.
  • Un día del Cliente

    Un día del Cliente

    En esta plantilla nos ponemos en los zapatos del cliente un día entero para identificar que problemas tiene y si podríamos resolverlos con nuestra idea.
  • Rueda del Impacto

    Rueda del Impacto

    utilizamos en nuestra idea de negocio para evaluar el impacto actual en nuestros objetivos. Cada miembro del equipo califica el impacto individualmente y luego discutimos en grupo para identificar áreas de mejora esto nos ayuda a comprender y mejorar cómo nuestra idea de negocio afecta nuestros objetivos.
  • Mapa de Empatía

    Mapa de Empatía

    el mapa de empatía ha avanzado desde un enfoque centrado en el cliente hasta uno más completo que incorpora datos cuantitativos, el contexto digital y una comprensión profunda de la experiencia del cliente a lo largo de su viaje.
  • Ruta del Consumidor

    Ruta del Consumidor

    Mapa de Viaje del cliente le ayuda a Identifica y visualiza el viaje que se hace con el cliente cuando interactúa con su marca o producto.
  • Chart de Costos/Involucrados

    Chart de Costos/Involucrados

    No ah Permitido conocer de manera previa, cuales son y serian los costos fijos, variables, diectos e indirectos, que se debe considerar para nuestro Modelo de Negocio durante el proceso.
  • Inversion de Supuesto

    Inversion de Supuesto

    Imaginar en grupo a una Realidad opuesta que puede ser un desafio, pero es el punto de partida perfecto para la ideacion ya que esta tirando por la borda
  • Pensamiento Analogo

    Pensamiento Analogo

    Ayuda a generar ideas innovadoras, resolver problemas, desarrollar estrategias efectivas, comprender a los clientes y fomentar la innovación constante en base a la idea de negocio, como ArtCruz en este caso.
  • Campos de Innovacion

    Campos de Innovacion

    En el campo de Innovación nos permitió Ubicar el modelo de negocio o sus procesos y tecnología en un cuadrante comprensible para trabajar en nuestro desarrollo o bien en su competitividad.
  • Estabilidad

    Estabilidad

    Esta herramienta nos ayudo a identificar a que horizontes y estabilidad presenta en nuestro negocio ArtCruz
  • MBC CANVAS

    MBC CANVAS

    Ayuda a generar ideas innovadoras, resolver problemas, desarrollar estrategias efectivas, comprender a los clientes y fomentar la innovación constante en base a la idea de negocio.
  • Kit del Modelo de Negocio

    Kit del Modelo de Negocio

    el Kit del Modelo de Negocio ha sido una herramienta integral para desarrollar y avanzar en la idea de negocio de ArtCruz ha proporcionado una estructura sólida para comprender los aspectos clave del modelo de negocio, las necesidades de los clientes y las oportunidades de crecimiento. Esto, a su vez, ha ayudado a ArtCruz a tomar decisiones más informadas y estratégicas para su desarrollo y éxito futuro.
  • modelo de Negocio ArtCruz

    modelo de Negocio ArtCruz

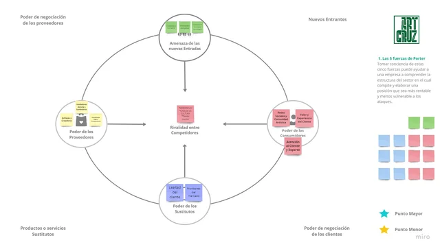
    Realizamos la 5 Fuerza de Porte en base a nuestro Negocio ArtCruz